Wednesday April 2026

হটলাইন

কনটেন্টটি শেষ হাল-নাগাদ করা হয়েছে: সোমবার, ২৩ আগস্ট, ২০২১ এ ০৫:০৫ PM

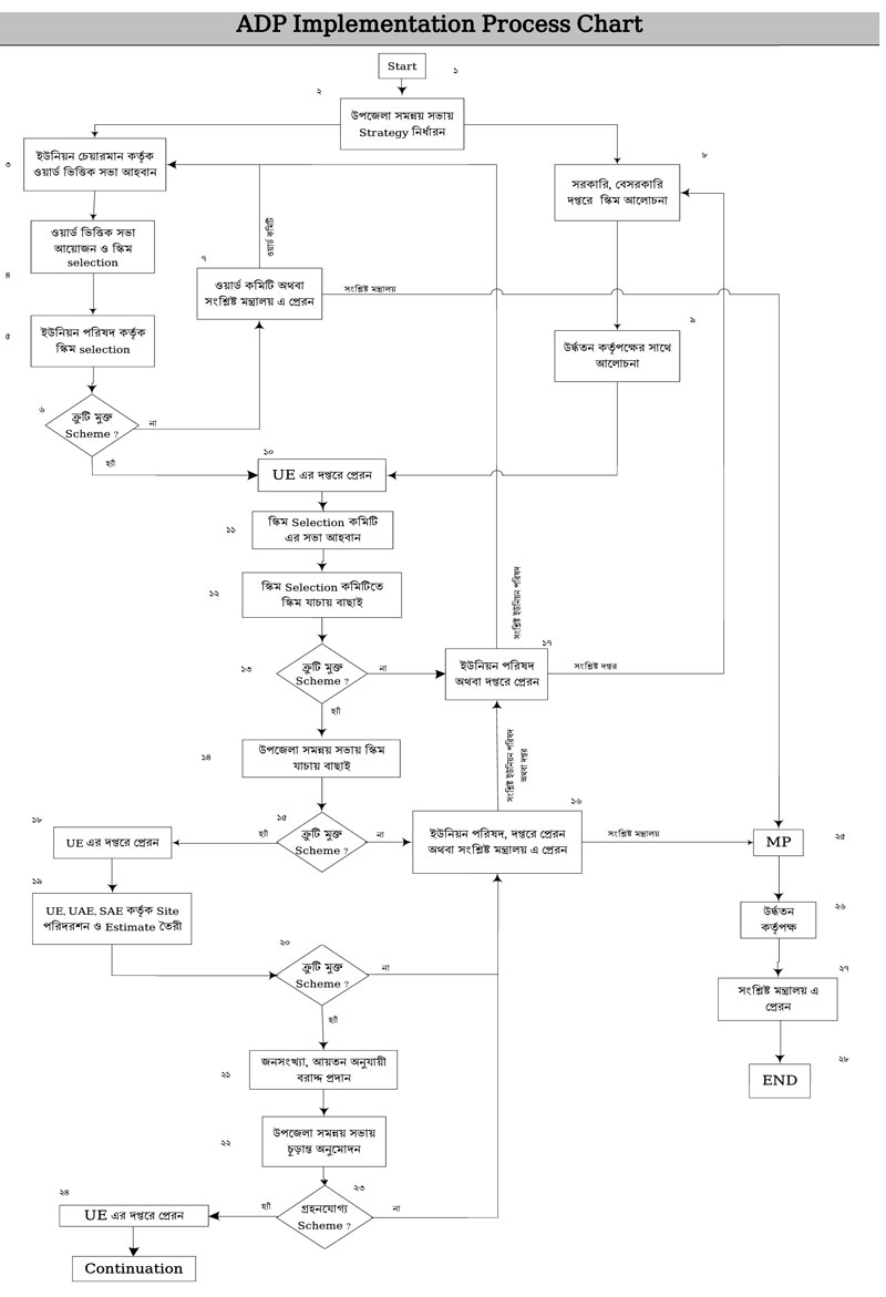
ADP-Annual Development programe

কন্টেন্ট: সেবা এবং ধাপ

2020-21 অর্থ বৎসরে বার্ষিক উন্নয়ন কর্মসূচীর আওতায় (এডিপি’র) ৮টি প্যাকেজ বাস্তবায়ন হয়েছে।

ফাইল ১

এক্সেসিবিলিটি

স্ক্রিন রিডার ডাউনলোড করুন